remkuzservis.ru
remkuzservis.ru

現金 基礎 應 計 基礎 (99) 사진

損益表是什麼?怎麼製作?9大會計科目、編製步驟及範本分享! | 財報雲部落格

📣蕭弘會計丙檢】 #初級會計#基礎會計🌟存在著你不可忽視的重要性🌟 商管必備×畢業門檻為在職的你,拓展新的職業生涯❏課程特色:  適合初學會計的你;零基礎也不用怕哦

☛第22 帖☚ 期末要如何調整【應計項目】呢?應收收益x 應付費用| 現金基礎v.s. 應計基礎(權責發生制) - 會計蔘活

中國文化大學會計學系

2026郵政(郵局)[專業職(一)一般金融][專業科目]套書(贈:楊老師的基礎貨幣銀行學、王均老師的會計基礎入門篇)(S060P25-1) |  國營事業/公務人員|

PPT - 會計程序— 調整PowerPoint Presentation, free download - ID:6971046

财务报表10:如何构建直接法和间接法现金流量表? - 知乎

電腦會計IFRS實力養成暨評量(第二版)

财报基础——损益表- HOLD LE - 股票入门教学| 投资交易分享社群

12分鐘帶你快速了解會計恆等式、借貸法則、複式簿記、分錄、T字帳

Untitled

淨利≠現金?揭開間接法的秘密|營業活動現金流|現金流量表|113年記帳士考題

高三同學即將面對第一次模擬考的到來,提醒同學這次模擬考重點,第二部分到期末會計程序到加值型營業稅! 把所有調整相目加強復習!  把財務報表跟營業稅計算題目拿出來刷題吧!加油! 記得看到按讚是禮貌哦!多給老師鼓勵! #黃欣會計#

PPT - 調整PowerPoint Presentation, free download - ID:7018809

財報怎麼看?資產負債表、損益表、現金流量表分析教學,快速掌握公司財務重點- BOS巴菲特線上學院

損益表是什麼?怎麼製作?9大會計科目、編製步驟及範本分享! | 財報雲部落格

會計基礎一點通(線上課程)熱烈招生- 活動訊息平台

☛第21 帖☚ 讓財務報表更貼近公司實況的手段:調整| 會計循環的第四站| 現金基礎v.s. 應計基礎- 會計蔘活

現金流量表| PDF

24&25年註冊會計師CPA會計基礎班,會計郭建華高志謙馬勇帶你

中小企業網路大學校- 所有課程

營建業基礎會計實務-會計處理x發票使用x稅務查核

【初級會計學】特別篇 權責(應計)基礎與現金基礎轉換 Accrual basis & Cash basis

忠實呈現現金運用的情況:現金流量表- 嗨投資官方- HiStock嗨投資理財社群

S6 BAFS 2026 Financial Accounting(財務會計) Hero Class R1 (基礎會計重溫、財務報表Recap of  basic accounting, financial statements) | 會計| 明道教育Lumos Education

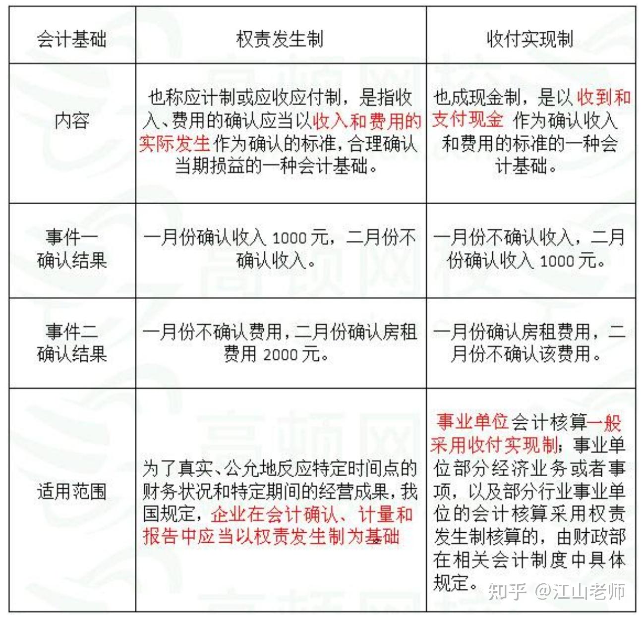
2025 台灣法規】現金收付制vs權責基礎制:中小企業會計基礎完整指南– 升騰會計師事務所

準備記帳士考試Day1 先從會計學概要開始發現我腦袋裡一堆觀念都忘記ㄌ😮‍💨 晚點下班再回家幹稅捐稽徵法感覺會死😔😔 記帳士考試

會計基礎課程- MasterTalks

现金流量表- 会计百科

銀行招考+金融基測[四合一]套書(贈王均老師的會計基礎入門篇)

資產負債表怎麼看?一次搞懂資產、負債的差異! | 財報雲部落格

直接现金流与间接现金流有何区别- Brixx

會計學C3 - 會計學第三章筆記- Ch3帳戶之調整(Adjusting the Accounts) 一.時間(Timing)  (一)會計期間:分為月、季、半年或年(二)會計年度與歷年制-

0基礎學會計,影音書籍雙享包(銀行招考/金融基測)】:9小時會計基礎 先修課(USB)+48小時考上銀行:會計學(單書)(D242F23-1)[三民輔考資訊

財務分析入門!輕鬆讀懂財務三表提升數據決策力| 言果學習

Accrual Basis vs Cash Basis】兩個不可不知的會計記賬理論

會計學必考重點精華(銀行招考全新版附會計學名師基礎雲端課程) | 誠品線上

宏典文化

現金流量表怎麼做?Excel格式範例教你如何編製

现金流量表各项填列科目汇总~太全了!-正保会计网校_手机版

用簡單的語言講述複雜的事物- 會計基礎知識| 電商快車道

成本法和權益法會計處理大不同。 」

PPT - 會計程序— 調整PowerPoint Presentation, free download - ID:6971046

会计的基本记忆口诀- 抖音

PPT - 會計原則與會計基礎PowerPoint Presentation, free download - ID:5095859

記帳士 線上課程

PPT - 會計程序— 調整PowerPoint Presentation, free download - ID:6971046

現金流量表教學-現金流量表該怎麼看?(現金流量表範例解析)

12分鐘帶你快速了解會計基礎|應計基礎與現金基礎|會計與財務管理在意的角度不一樣

你用什麼方式在記帳呢? 會計學上面有兩種記帳方式:現金基礎vs應計基礎這兩種方式是有時差的使用應計基礎才可以比較正確反應在某個時間點公司的營利狀況

中小企業會計選擇:現金基礎轉應計基礎的時機與策略指南- 創業開公司Start Company

壞帳vs. 呆帳差在哪?企業必學的風險預防技巧! - 文章分享- 鼎新A1商務應用雲

現金流量表簡報| PDF

现金流量表- 会计百科

PPT - 第二章認識資產負債表與損益表PowerPoint Presentation - ID:6868364

首次採用個體財務報告會計準則| 合併財務報告附註民國102及101年度| 個體財務報告暨會計師查核報告| 財務概況| TSMC Annual  Report 2013 年報- 8_8_6_38

財報怎麼看?資產負債表、損益表、現金流量表分析教學,快速掌握公司財務重點- BOS巴菲特線上學院

12分鐘帶你快速了解會計基礎|應計基礎與現金基礎|會計與財務管理在意的角度不一樣

圖解作帳——需要作帳、不會看帳的人,救星來了!》 - 好書分享- 陳泫羽Lennett

國立臺灣大學學務處職涯中心商學基礎概論課程綱要

你了解自己的帳務型態嗎? (下篇) - 藍途記帳部落格財務知識

12分鐘帶你快速了解會計恆等式、借貸法則、複式簿記、分錄、T字帳

現金流量表| PDF

🖋大受好評的會計課程開課囉🛎️好多學員來詢問這堂課大家千萬別錯過了從基礎教起,無經驗亦可參加學習💪 【教材:會計學(一)啟芳出版社,約450元】  詳細的課程內容及材料費歡迎至電子簡章觀看📜 ✨歡迎大家至三中心臨櫃或網路報名~ #演藝中心#

📒「會計零基礎,也能輕鬆上手!」 📣【高一會計學專班招生中】 想打好會計基礎,不想被小考、段考題目難倒嗎?  我們從零開始,重點整理+題型演練,讓你快速上手! 👩‍🏫 小班制教學,即問即答

揚智-基礎會計-雲端-TKB購課網

ÿþM i c r o s o f t W o r d - 3 1 7 7 0 0 c

會計術語中英對照】「Corridor」唔係解走廊!100個會計術語你要知!

財務新手也能搞懂現金流量表和損益表,小公司管理不再迷路! - 藍途記帳部落格

委外記帳及稅務申報服務|聰明節稅準確申報,避免罰款- 專精聯合會計師事務所

財報在投資中扮演的角色(下):讀懂現金流量表、股東權益變動表,掌握公司體質是否健康! | FinGuider 美股資訊網

會計入門實務培訓班-本課程專門為無會計基礎、或基礎會計從業者設計-假日班

企業必看】新創公司營運之道,顧好財務管理的重要!

財務分析入門!輕鬆讀懂財務三表提升數據決策力| 言果學習

會計英文除了Accounting,你還必須認識的20個會計科目英文(附會計專有名詞中英文對照表) - YesOnline線上英文

銀行招考+金融基測(四合一)套書(贈王均老師的會計基礎入門篇) - momo購物網- 好評推薦-2025年12月

Untitled

Lec4 完成會計循環| PDF

初級會計學_應計基礎轉現金基礎補充

會計課程1-2上線了,從會計基礎開始介紹存貨成本如何計算,說明BOM表、物料規劃、低階碼等實務概念,最後以製令工單為核心,進行料工費的歸屬結轉。  詳細課程頁面: https://zanzan.tw/acct-course 依照目前上架進度有1,200元折價優惠,請加入LINE社群參加團報:  http ...

期末要如何調整【遞延項目】呢?(下集) | 預收收益 x 預付費用 | 現金基礎 v.s. 應計基礎(權責發生制) | 聯合基礎 | 先實後虛 x  先虛後實 | 估計項目

會計基礎課程- MasterTalks

固定资产会计基础知识| NetSuite 中国官网

會計學-(2) - 學生自主學習- 南臺科技大學My數位學習

現金與應計基礎- 幫忙! : r/CPA

戏说权责发生制和收付实现制! - 知乎

現金流量表怎麼做?Excel格式範例教你如何編製

基礎會計入門實務講習班-課程適合無會計基礎或觀念薄弱者

【會計學3】12分鐘帶你快速了解會計基礎|應計基礎與現金基礎|會計與財務管理在意的角度不一樣

PPT - 期末調整PowerPoint Presentation, free download - ID:6463068

會計gray-1

應計基礎VS現金基礎#會計學- YouTube

工資項目百百種,到底哪些要列入加班費計算基礎呢?|勞動力量-HR好朋友專區

會計系畢業門檻必備證照#記帳士想一次及格? #會計學死背→ 題目一變就不會寫法條零散記→ 背誦沒有系統理論接軌不上

应计制vs 现金制| Accrual Basis vs Cash Basis】 . 今天我们来学习一个实用的Accounting Concept —  应计制vs 现金制/ 权责发生制vs. 收付实现制,英文分别是

要點解說稅務會計基礎講座第3版‐ Mercari 日本最大二手網購平台

最齊全的初級會計分錄都在這裏了!明年考試也有用! - 每日頭條

☛第09 帖☚ 會計科目如何分類?【資產篇】流動vs 非流動- 會計蔘活

20 февраль 0 0
2023 copyright text.