remkuzservis.ru
remkuzservis.ru
Найти
Remkuzservis リップル
»
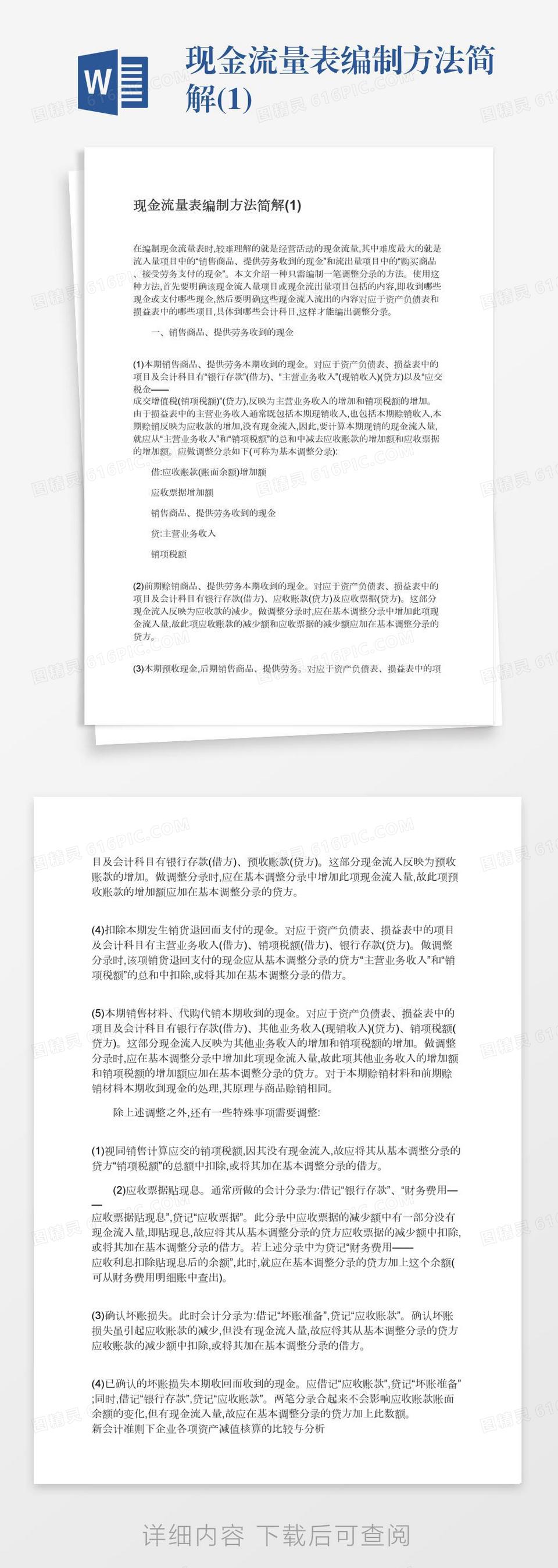
現金 流量
» 現金 流量 表 編制 (99) 사진
現金 流量 表 編制 (99) 사진
0
1
2
3
4
5
20 февраль
0
0
現金 流量