remkuzservis.ru
remkuzservis.ru
Найти
Remkuzservis リップル
»
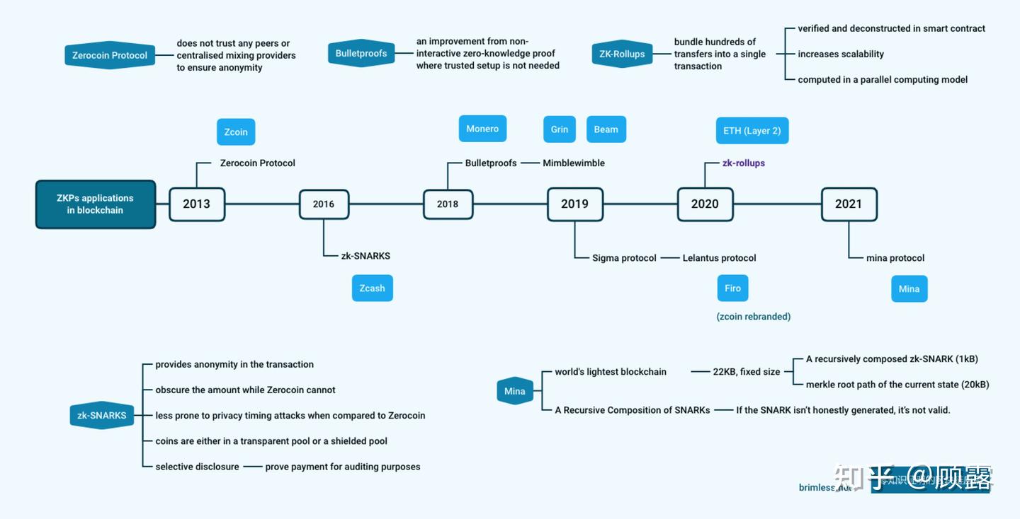
知識 證明
» 零 知識 證明 應用 (99) 사진
零 知識 證明 應用 (99) 사진
0
1
2
3
4
5
20 февраль
0
0
知識 證明